Предупреждение: Из соображений безопасности документ отображается в ограниченном режиме, поскольку это не текущая версия. Из-за этого могут быть расхождения и ошибки.
| | | Теги поиска | cccc1808. ProcessEngine, cccc1808.ProcessEngine, Process engine Очередь задач, Система обработки процессов, Движок обработки процессов. Процесс | | Описание | Универсальный движок для выполнения процессов и очередей задач, позволяющий комбинировать несколько подходов к обработке (см особенности). | | Термины | Процесс является единицей исполнения. В реализации может содержать машину состояний. Система триггеров используется для таймеров и передачи сигналов для процессов (с оптимизацией нагрузки). | | Репозиторий | https://github.com/cccc1808/cccc1808.ProcessEngine |
|
| Разветывание | | База данных | Для надежного хранения данных процессов и триггеров. - Сейчас есть реализация под EntityFramework.
- Но модель позволяет сделать реализацию под другие решения (linq2db или чистый Ado.Net) (за счет наличия IProcessContainer и методов Update).
Для текущей реализации в качестве хранилище может выступать БД, поддерживающая: - Транзакции:
- Транзакции.
- Savepoint.
(если используются, можно обрабатывать каждый шаг отдельной транзакцией или весь процесс без savepoint изоляции ошибок между шагами).
- Блокировки:
- updatelock.
- updatelock skip locked.
(частично можно обойтись без него). - sharelock
(можно обойтись без него без сильного влияния)
- Уровни изоляции: работает на read committed, то что нужно блокируется руками.
- Для некоторых кейсов желательно возможность выполнить Upsert (insert on conflict).
| | Брокер сообщений | Используется для накопления и доставки TriggerEvent. - Сейчас есть реализация под Apache Kafka
- Скорее всего можно сделать под RabbitMq.
- Если запускать в одном экземпляре, то можно обойтись inmemory реализаций.
|
|
| Особенности | | Пакетные транзакции (батчинг). | Возможность использовать и комбинировать типы выполнения для разных типов процессов: - (1 транзакция - 1 процесс),
- (1 транзакция - N процессов).
| | Изоляция шагов и процессов (внутри оной транзакции) | - Изоляция через db savepoint.
- Для EntityFramework | EntityFrameworkCore возможность делать InMemory снимок Создание снимка ChangeTracker.
- Допустима реализация на основе того, что InMemory состояние процесса (и задействованных бизнес сущностей) реализовано в виде Immutable компонентов. В этом случае достаточно просто сохранять и восстанавливать ссылку.
Но предполагаю, что в большинстве бизнес моделей не так и это не не будет востребованным.
| | Передача сигналов для процессов через систему триггеров. | В том числе для передачи сигналов реализована система триггеров. Она позволяет оптимизировать операции с БД и уменьшить конкуренцию между процессами за общее состояние (родительский процесс). См. пример 1. | | Stream process | Возможность реализации stream процессов. Которые обрабатываются некоторый поток сообщений. Через использование триггеров (при поступлении сообщения публикуется TriggerEvent) и системы гарантированного пробуждения (процесс гарантировано не уснет, если есть необработанные сообщения). См. пример 2. | | Перехват ошибок | Перехват и обработка ошибок, если процесс выкинул exception в движок. Реализацию простого retry с задержкой (создается триггер на следующую попытку). В случае пакетной транзакции движок не знает какой конкретно из процессов породил ошибку (если она не перехвачена вручную), то ошибка выставляется на все незавершенные процессы. | | Параллельное выполнение | Допускается запуск нескольких раннеров (на разных нодах), работающих с одной таблицей процессов для распределения нагрузки между ними. Допускается фильтрация типов процессов между нодами (чтобы нода выполняла только определенные типы процессов, в том числе по приоритету). Доступно для раннеров процессов и триггеров.
Также возможна частичная поставка новой версии процесса и этот процесс будет браться в обработку только ограниченным количеством новых нод исполнителей.
В перспективе возможны решения с шардированием. | | Soft timeout | Возможность указывать soft timeout, который будет мягко приостанавливать цикл (внутри шага процесса), чтобы ограничить общее время транзакции (не делать транзакции долгими (например горизонт postgres)). Например: - родительский процесс может создать
1) N/2 дочерних процессов за первую сессию выполнения (транзакцию) 2) N/2 за вторую сессию выполнения (транзакцию) и уснуть до окончания дочерних процессов. - Процесс - групповое действие (когда нужно применить действие к строкам таблицы по указанному фильтру).
| | Range preload process data | (Необязательно) возможность в начале сессии обработки пакетно предзагружать данные и бизнес сущности для процессов (Range query) из обрабатываемого батча для оптимизации чтения (если используется обработка пакета процессов в одной транзакции). |
|
| Примеры | | 1 | Родительский процесс, N дочерних процессов. | В данном примере имеется в виду, что дочерние процессы могут выполняться параллельно другу и независимо друг от друга, но в конце должны оповестить родительский процесс о необходимости продолжения обработки. Если речь идет о каких-либо зависимостях порядка выполнения в дочерних процессах, то это может контролировать дочерний процесс (выделяя группу, которую сейчас можно запустить и ожидая окончания). | - Родительский процесс создает триггер со счетчиком N, создает и запускает дочерние процессы, засыпает.
- Дочерние процесс при завершении публикует TriggerEvent.
- TriggerConsumerRunner периодически считывает батч TriggerEvent, уменьшает считчик триггера и делает запись в БД. За счет агрегации событий завершения процессов мы уменьшаем нагрузку на БД.
- Когда все дочерние процессы отработали TriggerConsumerRunner получает значение счетчика 0 и взводит триггер.
- Триггер пробуждает родительский процесс для дальнейшего выполнения.
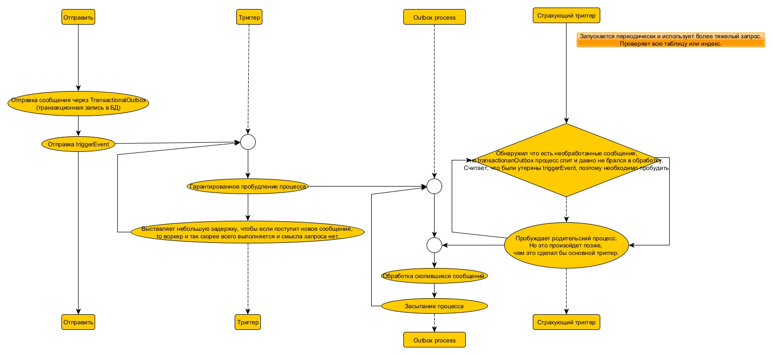
| | TriggerEvent публикуются без использования TransactionOutbox напрямую в брокер после коммита транзакции (иначе мы бы нагружали БД). | Предполагаем, что основную часть времени система работает стабильно, но допускается ситуация, что транзакция закоммитилась, но TriggerEvent не смогли опубликоваться (остановка сервиса без graceful shutdown, проблемы соединения или работы с брокером сообщений). Для таких случаев создается страхующий триггер (1 общий на тип процесса). Этот триггер запускается периодически и проходится по всем ожидающим процессам, проверяя условие (в реализации можно использовать keyset пагинацию) (в реализации можно использовать join для проверки условия). Этот триггер выполняется периодически с более крупной временной задержкой. В случае обнаружения потери TriggerEvent, он поднимет заклинивший родительский процесс и он будет обработан (но позже). Можно установить этому триггеру низкий приоритет. |  | |
| | 2 | Transaction outbox stream process. |  | | 3 | Stream trigger | | | - Позволяет убрать лишние запросы пробуждения процесса (когда он и так запущен).
- Позволяет полностью убрать задержку после остановки процесса (если есть новое сообщения, то он сразу же будет пробужден).
За счет того, что триггер точно знает, что есть новые сообщения и процесс только что уснул. - Вводит 2 типа события, 1 сигнал о новом сообщении (содержит offset значение), 2 - процесс идет спать (содержит offset значение).
- Вводит дополнительное состояние в триггер: максимальный offset сообщения, максимальный offset обработанного процессом сообщения, флаг состояния сна процесса.
| | Алгоритм триггера. | - При получении события о засыпании процесса:
Фиксирует смещение процесса обработки и сравнивает со смещением сообщения. Если все сообщения обработаны, то не пробуждает процесс, иначе пробуждает процесс. - При получении события о новом сообщении:
Фиксирует новое наибольшее смещение. Если процесс не спит (по флагу в триггере), то ничего не делает. Если процесс спит (по флагу), то пробуждает процесс.
Отслеживает смещение обработки процесса и последнего события. Ожидает от процесса события о том, что он все обработал, его последнее смещение и он идет спать. Если есть сообщения со смещением больше чем указал процесс, то делает гарантированное пробуждение процесса. Когда поступает сигнал о новом сообщении (от отправителя сообщения), то обновляет данные о максимальном смещении и пробуждает процесс, если он спит | | | TODO: |
|
|
Внутренние ссылки:
Дочерние страницы:
Обратные ссылки:
Не удалось выполнить макрос [velocity]. Причина: [The execution of the [velocity] script macro is not allowed in [xwiki:Проекты и репозитории.Библиотеки.Движок cccc1808\. ProcessEngine.WebHome]. Check the rights of its last author or the parameters if it's rendered from another script.]. Нажмите на это сообщение для получения подробной информации.
org.xwiki.rendering.macro.MacroExecutionException: The execution of the [velocity] script macro is not allowed in [xwiki:Проекты и репозитории.Библиотеки.Движок cccc1808\. ProcessEngine.WebHome]. Check the rights of its last author or the parameters if it's rendered from another script.
at org.xwiki.rendering.macro.script.AbstractScriptMacro.execute(AbstractScriptMacro.java:178)
at org.xwiki.rendering.macro.script.AbstractScriptMacro.execute(AbstractScriptMacro.java:58)
at org.xwiki.rendering.internal.transformation.macro.MacroTransformation.transform(MacroTransformation.java:441)
at org.xwiki.rendering.internal.transformation.DefaultRenderingContext.transformInContext(DefaultRenderingContext.java:183)
at org.xwiki.rendering.internal.transformation.DefaultTransformationManager.performTransformations(DefaultTransformationManager.java:88)
at org.xwiki.display.internal.DocumentContentAsyncExecutor.executeInCurrentExecutionContext(DocumentContentAsyncExecutor.java:396)
at org.xwiki.display.internal.DocumentContentAsyncExecutor.execute(DocumentContentAsyncExecutor.java:269)
at org.xwiki.display.internal.DocumentContentAsyncRenderer.execute(DocumentContentAsyncRenderer.java:112)
at org.xwiki.rendering.async.internal.block.AbstractBlockAsyncRenderer.render(AbstractBlockAsyncRenderer.java:157)
at org.xwiki.rendering.async.internal.block.AbstractBlockAsyncRenderer.render(AbstractBlockAsyncRenderer.java:54)
at org.xwiki.rendering.async.internal.DefaultAsyncRendererExecutor.syncRender(DefaultAsyncRendererExecutor.java:290)
at org.xwiki.rendering.async.internal.DefaultAsyncRendererExecutor.render(DefaultAsyncRendererExecutor.java:267)
at org.xwiki.rendering.async.internal.block.DefaultBlockAsyncRendererExecutor.execute(DefaultBlockAsyncRendererExecutor.java:125)
at org.xwiki.display.internal.DocumentContentDisplayer.display(DocumentContentDisplayer.java:93)
at org.xwiki.display.internal.DocumentContentDisplayer.display(DocumentContentDisplayer.java:46)
at org.xwiki.display.internal.DefaultDocumentDisplayer.display(DefaultDocumentDisplayer.java:96)
at org.xwiki.display.internal.DefaultDocumentDisplayer.display(DefaultDocumentDisplayer.java:39)
at org.xwiki.sheet.internal.SheetDocumentDisplayer.display(SheetDocumentDisplayer.java:123)
at org.xwiki.sheet.internal.SheetDocumentDisplayer.display(SheetDocumentDisplayer.java:52)
at org.xwiki.display.internal.ConfiguredDocumentDisplayer.display(ConfiguredDocumentDisplayer.java:68)
at org.xwiki.display.internal.ConfiguredDocumentDisplayer.display(ConfiguredDocumentDisplayer.java:42)
at com.xpn.xwiki.doc.XWikiDocument.display(XWikiDocument.java:1431)
at com.xpn.xwiki.doc.XWikiDocument.getRenderedContent(XWikiDocument.java:1567)
at com.xpn.xwiki.doc.XWikiDocument.displayDocument(XWikiDocument.java:1517)
at com.xpn.xwiki.doc.XWikiDocument.displayDocument(XWikiDocument.java:1486)
at com.xpn.xwiki.api.Document.displayDocument(Document.java:821)
at java.base/jdk.internal.reflect.DirectMethodHandleAccessor.invoke(Unknown Source)
at java.base/java.lang.reflect.Method.invoke(Unknown Source)
at org.apache.velocity.util.introspection.UberspectImpl$VelMethodImpl.doInvoke(UberspectImpl.java:571)
at org.apache.velocity.util.introspection.UberspectImpl$VelMethodImpl.invoke(UberspectImpl.java:554)
at org.apache.velocity.runtime.parser.node.ASTMethod.execute(ASTMethod.java:221)
at org.apache.velocity.runtime.parser.node.ASTReference.execute(ASTReference.java:368)
at org.apache.velocity.runtime.parser.node.ASTReference.value(ASTReference.java:704)
at org.apache.velocity.runtime.parser.node.ASTExpression.value(ASTExpression.java:75)
at org.apache.velocity.runtime.parser.node.ASTSetDirective.render(ASTSetDirective.java:242)
at org.apache.velocity.runtime.parser.node.ASTBlock.render(ASTBlock.java:147)
at org.apache.velocity.runtime.parser.node.SimpleNode.render(SimpleNode.java:439)
at org.apache.velocity.runtime.parser.node.ASTIfStatement.render(ASTIfStatement.java:190)
at org.apache.velocity.runtime.parser.node.ASTBlock.render(ASTBlock.java:147)
at org.xwiki.velocity.internal.directive.TryCatchDirective.render(TryCatchDirective.java:86)
at org.apache.velocity.runtime.parser.node.ASTDirective.render(ASTDirective.java:304)
at org.apache.velocity.runtime.parser.node.SimpleNode.render(SimpleNode.java:439)
at org.apache.velocity.Template.merge(Template.java:358)
at org.apache.velocity.Template.merge(Template.java:262)
at org.xwiki.velocity.internal.InternalVelocityEngine.evaluate(InternalVelocityEngine.java:233)
at com.xpn.xwiki.internal.template.VelocityTemplateEvaluator.evaluateContent(VelocityTemplateEvaluator.java:107)
at com.xpn.xwiki.internal.template.TemplateAsyncRenderer.evaluateContent(TemplateAsyncRenderer.java:219)
at com.xpn.xwiki.internal.template.TemplateAsyncRenderer.renderVelocity(TemplateAsyncRenderer.java:174)
at com.xpn.xwiki.internal.template.TemplateAsyncRenderer.render(TemplateAsyncRenderer.java:135)
at com.xpn.xwiki.internal.template.TemplateAsyncRenderer.render(TemplateAsyncRenderer.java:54)
at org.xwiki.rendering.async.internal.DefaultAsyncRendererExecutor.lambda$syncRender$0(DefaultAsyncRendererExecutor.java:284)
at com.xpn.xwiki.internal.security.authorization.DefaultAuthorExecutor.call(DefaultAuthorExecutor.java:98)
at org.xwiki.rendering.async.internal.DefaultAsyncRendererExecutor.syncRender(DefaultAsyncRendererExecutor.java:284)
at org.xwiki.rendering.async.internal.DefaultAsyncRendererExecutor.render(DefaultAsyncRendererExecutor.java:267)
at org.xwiki.rendering.async.internal.block.DefaultBlockAsyncRendererExecutor.render(DefaultBlockAsyncRendererExecutor.java:154)
at com.xpn.xwiki.internal.template.InternalTemplateManager.render(InternalTemplateManager.java:907)
at com.xpn.xwiki.internal.template.InternalTemplateManager.renderFromSkin(InternalTemplateManager.java:869)
at com.xpn.xwiki.internal.template.InternalTemplateManager.render(InternalTemplateManager.java:856)
at com.xpn.xwiki.internal.template.InternalTemplateManager.renderNoException(InternalTemplateManager.java:811)
at com.xpn.xwiki.internal.template.InternalTemplateManager.renderNoException(InternalTemplateManager.java:803)
at com.xpn.xwiki.internal.template.DefaultTemplateManager.renderNoException(DefaultTemplateManager.java:79)
at com.xpn.xwiki.internal.template.DefaultTemplateManager.renderNoException(DefaultTemplateManager.java:73)
at org.xwiki.template.script.TemplateScriptService.render(TemplateScriptService.java:54)
at java.base/jdk.internal.reflect.DirectMethodHandleAccessor.invoke(Unknown Source)
at java.base/java.lang.reflect.Method.invoke(Unknown Source)
at org.apache.velocity.util.introspection.UberspectImpl$VelMethodImpl.doInvoke(UberspectImpl.java:571)
at org.apache.velocity.util.introspection.UberspectImpl$VelMethodImpl.invoke(UberspectImpl.java:554)
at org.apache.velocity.runtime.parser.node.ASTMethod.execute(ASTMethod.java:221)
at org.apache.velocity.runtime.parser.node.ASTReference.execute(ASTReference.java:368)
at org.apache.velocity.runtime.parser.node.ASTReference.render(ASTReference.java:492)
at org.apache.velocity.runtime.parser.node.ASTBlock.render(ASTBlock.java:147)
at org.apache.velocity.runtime.directive.VelocimacroProxy.render(VelocimacroProxy.java:217)
at org.apache.velocity.runtime.directive.RuntimeMacro.render(RuntimeMacro.java:331)
at org.apache.velocity.runtime.directive.RuntimeMacro.render(RuntimeMacro.java:261)
at org.apache.velocity.runtime.parser.node.ASTDirective.render(ASTDirective.java:304)
at org.apache.velocity.runtime.parser.node.SimpleNode.render(SimpleNode.java:439)
at org.apache.velocity.Template.merge(Template.java:358)
at org.apache.velocity.Template.merge(Template.java:262)
at org.xwiki.velocity.internal.InternalVelocityEngine.evaluate(InternalVelocityEngine.java:233)
at com.xpn.xwiki.internal.template.VelocityTemplateEvaluator.evaluateContent(VelocityTemplateEvaluator.java:107)
at com.xpn.xwiki.internal.template.TemplateAsyncRenderer.evaluateContent(TemplateAsyncRenderer.java:219)
at com.xpn.xwiki.internal.template.TemplateAsyncRenderer.renderVelocity(TemplateAsyncRenderer.java:174)
at com.xpn.xwiki.internal.template.TemplateAsyncRenderer.render(TemplateAsyncRenderer.java:135)
at com.xpn.xwiki.internal.template.TemplateAsyncRenderer.render(TemplateAsyncRenderer.java:54)
at org.xwiki.rendering.async.internal.DefaultAsyncRendererExecutor.lambda$syncRender$0(DefaultAsyncRendererExecutor.java:284)
at com.xpn.xwiki.internal.security.authorization.DefaultAuthorExecutor.call(DefaultAuthorExecutor.java:98)
at org.xwiki.rendering.async.internal.DefaultAsyncRendererExecutor.syncRender(DefaultAsyncRendererExecutor.java:284)
at org.xwiki.rendering.async.internal.DefaultAsyncRendererExecutor.render(DefaultAsyncRendererExecutor.java:267)
at org.xwiki.rendering.async.internal.block.DefaultBlockAsyncRendererExecutor.render(DefaultBlockAsyncRendererExecutor.java:154)
at com.xpn.xwiki.internal.template.InternalTemplateManager.render(InternalTemplateManager.java:907)
at com.xpn.xwiki.internal.template.InternalTemplateManager.renderFromSkin(InternalTemplateManager.java:869)
at com.xpn.xwiki.internal.template.InternalTemplateManager.render(InternalTemplateManager.java:856)
at com.xpn.xwiki.internal.template.InternalTemplateManager.renderNoException(InternalTemplateManager.java:811)
at com.xpn.xwiki.internal.template.InternalTemplateManager.renderNoException(InternalTemplateManager.java:803)
at com.xpn.xwiki.internal.template.DefaultTemplateManager.renderNoException(DefaultTemplateManager.java:79)
at com.xpn.xwiki.internal.template.DefaultTemplateManager.renderNoException(DefaultTemplateManager.java:73)
at org.xwiki.template.script.TemplateScriptService.render(TemplateScriptService.java:54)
at java.base/jdk.internal.reflect.DirectMethodHandleAccessor.invoke(Unknown Source)
at java.base/java.lang.reflect.Method.invoke(Unknown Source)
at org.apache.velocity.util.introspection.UberspectImpl$VelMethodImpl.doInvoke(UberspectImpl.java:571)
at org.apache.velocity.util.introspection.UberspectImpl$VelMethodImpl.invoke(UberspectImpl.java:554)
at org.apache.velocity.runtime.parser.node.ASTMethod.execute(ASTMethod.java:221)
at org.apache.velocity.runtime.parser.node.ASTReference.execute(ASTReference.java:368)
at org.apache.velocity.runtime.parser.node.ASTReference.render(ASTReference.java:492)
at org.apache.velocity.runtime.parser.node.ASTBlock.render(ASTBlock.java:147)
at org.apache.velocity.runtime.directive.VelocimacroProxy.render(VelocimacroProxy.java:217)
at org.apache.velocity.runtime.directive.RuntimeMacro.render(RuntimeMacro.java:331)
at org.apache.velocity.runtime.directive.RuntimeMacro.render(RuntimeMacro.java:261)
at org.apache.velocity.runtime.parser.node.ASTDirective.render(ASTDirective.java:304)
at org.apache.velocity.runtime.parser.node.ASTBlock.render(ASTBlock.java:147)
at org.apache.velocity.runtime.parser.node.ASTIfStatement.render(ASTIfStatement.java:171)
at org.apache.velocity.runtime.parser.node.ASTBlock.render(ASTBlock.java:147)
at org.apache.velocity.runtime.parser.node.SimpleNode.render(SimpleNode.java:439)
at org.apache.velocity.runtime.parser.node.ASTIfStatement.render(ASTIfStatement.java:190)
at org.apache.velocity.runtime.parser.node.SimpleNode.render(SimpleNode.java:439)
at org.apache.velocity.Template.merge(Template.java:358)
at org.apache.velocity.Template.merge(Template.java:262)
at org.xwiki.velocity.internal.InternalVelocityEngine.evaluate(InternalVelocityEngine.java:233)
at com.xpn.xwiki.internal.template.VelocityTemplateEvaluator.evaluateContent(VelocityTemplateEvaluator.java:107)
at com.xpn.xwiki.internal.template.TemplateAsyncRenderer.evaluateContent(TemplateAsyncRenderer.java:219)
at com.xpn.xwiki.internal.template.TemplateAsyncRenderer.renderVelocity(TemplateAsyncRenderer.java:174)
at com.xpn.xwiki.internal.template.TemplateAsyncRenderer.render(TemplateAsyncRenderer.java:135)
at com.xpn.xwiki.internal.template.TemplateAsyncRenderer.render(TemplateAsyncRenderer.java:54)
at org.xwiki.rendering.async.internal.DefaultAsyncRendererExecutor.lambda$syncRender$0(DefaultAsyncRendererExecutor.java:284)
at com.xpn.xwiki.internal.security.authorization.DefaultAuthorExecutor.call(DefaultAuthorExecutor.java:98)
at org.xwiki.rendering.async.internal.DefaultAsyncRendererExecutor.syncRender(DefaultAsyncRendererExecutor.java:284)
at org.xwiki.rendering.async.internal.DefaultAsyncRendererExecutor.render(DefaultAsyncRendererExecutor.java:267)
at org.xwiki.rendering.async.internal.block.DefaultBlockAsyncRendererExecutor.render(DefaultBlockAsyncRendererExecutor.java:154)
at com.xpn.xwiki.internal.template.InternalTemplateManager.render(InternalTemplateManager.java:907)
at com.xpn.xwiki.internal.template.InternalTemplateManager.renderFromSkin(InternalTemplateManager.java:869)
at com.xpn.xwiki.internal.template.InternalTemplateManager.renderFromSkin(InternalTemplateManager.java:849)
at com.xpn.xwiki.internal.template.InternalTemplateManager.render(InternalTemplateManager.java:835)
at com.xpn.xwiki.internal.template.DefaultTemplateManager.render(DefaultTemplateManager.java:91)
at com.xpn.xwiki.internal.template.DefaultTemplateManager.render(DefaultTemplateManager.java:85)
at com.xpn.xwiki.XWiki.evaluateTemplate(XWiki.java:2569)
at com.xpn.xwiki.web.Utils.parseTemplate(Utils.java:180)
at com.xpn.xwiki.web.XWikiAction.execute(XWikiAction.java:651)
at com.xpn.xwiki.web.XWikiAction.execute(XWikiAction.java:339)
at com.xpn.xwiki.web.LegacyActionServlet.service(LegacyActionServlet.java:108)
at javax.servlet.http.HttpServlet.service(HttpServlet.java:623)
at org.apache.catalina.core.ApplicationFilterChain.internalDoFilter(ApplicationFilterChain.java:199)
at org.apache.catalina.core.ApplicationFilterChain.doFilter(ApplicationFilterChain.java:144)
at com.xpn.xwiki.web.ActionFilter.doFilter(ActionFilter.java:122)
at org.apache.catalina.core.ApplicationFilterChain.internalDoFilter(ApplicationFilterChain.java:168)
at org.apache.catalina.core.ApplicationFilterChain.doFilter(ApplicationFilterChain.java:144)
at org.xwiki.wysiwyg.filter.ConversionFilter.doFilter(ConversionFilter.java:61)
at org.apache.catalina.core.ApplicationFilterChain.internalDoFilter(ApplicationFilterChain.java:168)
at org.apache.catalina.core.ApplicationFilterChain.doFilter(ApplicationFilterChain.java:144)
at org.apache.tomcat.websocket.server.WsFilter.doFilter(WsFilter.java:51)
at org.apache.catalina.core.ApplicationFilterChain.internalDoFilter(ApplicationFilterChain.java:168)
at org.apache.catalina.core.ApplicationFilterChain.doFilter(ApplicationFilterChain.java:144)
at org.xwiki.container.servlet.filters.internal.SetHTTPHeaderFilter.doFilter(SetHTTPHeaderFilter.java:63)
at org.apache.catalina.core.ApplicationFilterChain.internalDoFilter(ApplicationFilterChain.java:168)
at org.apache.catalina.core.ApplicationFilterChain.doFilter(ApplicationFilterChain.java:144)
at org.xwiki.resource.servlet.RoutingFilter.doFilter(RoutingFilter.java:132)
at org.apache.catalina.core.ApplicationFilterChain.internalDoFilter(ApplicationFilterChain.java:168)
at org.apache.catalina.core.ApplicationFilterChain.doFilter(ApplicationFilterChain.java:144)
at org.xwiki.container.servlet.filters.internal.SavedRequestRestorerFilter.doFilter(SavedRequestRestorerFilter.java:209)
at org.apache.catalina.core.ApplicationFilterChain.internalDoFilter(ApplicationFilterChain.java:168)
at org.apache.catalina.core.ApplicationFilterChain.doFilter(ApplicationFilterChain.java:144)
at org.xwiki.container.servlet.filters.internal.SetCharacterEncodingFilter.doFilter(SetCharacterEncodingFilter.java:117)
at org.apache.catalina.core.ApplicationFilterChain.internalDoFilter(ApplicationFilterChain.java:168)
at org.apache.catalina.core.ApplicationFilterChain.doFilter(ApplicationFilterChain.java:144)
at org.apache.catalina.core.StandardWrapperValve.invoke(StandardWrapperValve.java:168)
at org.apache.catalina.core.StandardContextValve.invoke(StandardContextValve.java:90)
at org.apache.catalina.authenticator.AuthenticatorBase.invoke(AuthenticatorBase.java:482)
at org.apache.catalina.core.StandardHostValve.invoke(StandardHostValve.java:130)
at org.apache.catalina.valves.ErrorReportValve.invoke(ErrorReportValve.java:93)
at org.apache.catalina.valves.AbstractAccessLogValve.invoke(AbstractAccessLogValve.java:656)
at org.apache.catalina.core.StandardEngineValve.invoke(StandardEngineValve.java:74)
at org.apache.catalina.connector.CoyoteAdapter.service(CoyoteAdapter.java:346)
at org.apache.coyote.http11.Http11Processor.service(Http11Processor.java:397)
at org.apache.coyote.AbstractProcessorLight.process(AbstractProcessorLight.java:63)
at org.apache.coyote.AbstractProtocol$ConnectionHandler.process(AbstractProtocol.java:935)
at org.apache.tomcat.util.net.NioEndpoint$SocketProcessor.doRun(NioEndpoint.java:1833)
at org.apache.tomcat.util.net.SocketProcessorBase.run(SocketProcessorBase.java:52)
at org.apache.tomcat.util.threads.ThreadPoolExecutor.runWorker(ThreadPoolExecutor.java:975)
at org.apache.tomcat.util.threads.ThreadPoolExecutor$Worker.run(ThreadPoolExecutor.java:493)
at org.apache.tomcat.util.threads.TaskThread$WrappingRunnable.run(TaskThread.java:63)
at java.base/java.lang.Thread.run(Unknown Source)